167.net必赢客户端
首页
信息公开指南
信息公开目录
信息公开年度报告
依申请公开
信息公开规章制度
联系我们
信息公开网
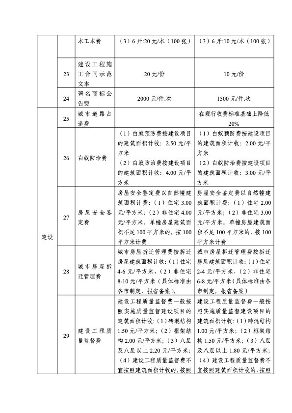
省物价局财政厅关于降低我省32项行政事业性收费标准的通知
发布时间:
2024-07-19
浏览次数:
14